Skip to content Skip to sidebar Skip to footer

555 Timer Duty Cycle Less Than 50

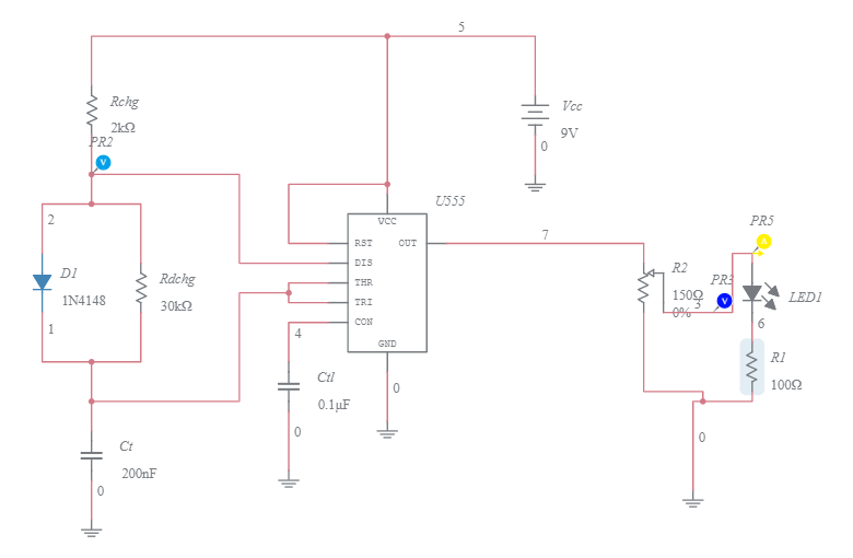
555 Timer Duty Cycle Less Than 50. Web the 555 circuit below is a flashing bicycle light powered with three c or d cells (4.5 volts). The duty cycle is therefore given as d = r1/(r1 + r2).

555 Timer LessThan50DutyCycle Astable Multivibrator Multisim Live
555 Timer LessThan50DutyCycle Astable Multivibrator Multisim Live from www.multisim.com
Using a Timer to Control Your Appliances and Lights

Having a timer means that you can keep track of the duration of an event or a period of time. A timer is one of the specialized clock that can be designed to be used to monitor a certain period of time.

Digital

Different electronic components are used in the construction of a digital clock. A few of the most commonly used components are ICs that include capacitors, resistors, and switches. Digital timers perform a variety of tasks and are available in a variety of different styles. They are employed in household applications as well as in industrial applications.

The digital timer's functions are based on arithmetic operations and delay cycles. It can also be programmed for countdown or an alarm. It is also able to indicate the position and position of the sensor.

Digital timers are easily found at department stores or on the internet. These devices are easy for installation and are available in a range of styles and sizes. They're also mobile and can be used at any time of the day. They can be used to measure time and check the life the cycles in equipment. They also help in process control and control.

The timer's digital display is programmable and can be set to run for at least seven days or to run for up to a year. The battery on the unit is charged at a rate of 30 minutes. It can also be reset with a small pin.

The digital timer can be mounted on the wall. It has a sturdy wall-mounting case that includes eight digits for brightness adjustments and a power supply that is 24V DC. The display also has an LED display and will show time in hours, minutes and seconds.

The unit also has an battery backup that will provide backup power in the event of power shortages. This helps ensure that the timer's program is always on time. It's also possible to set the timer to run at a specified date.

Digital timers are also used in monitoring process and equipment life-cycles. They are also employed in common consumer applications like alarm clocks. The advantages of digital timers are its cost and convenience. Its advantages make it essential across a wide range of industries.

The functions of a timer are easy to set and use. It can be programed to calculate time-generating delays, loop repetitions, and external events. It can additionally be utilized to create clock pulses. It can also be used as a measure of the amount time it takes to complete any task.

Analog

Utilizing an analog clock can provide a simple way for you to control your appliances or lights. If you choose the correct timer you choose, you might be equipped to program it to enable or disable certain appliances at specific times of the day. It can be also used to regulate the speed of a light bulb.

There are many kinds of timers on the market. They range from a simple plug-in, to a more sophisticated mechanical device that allows you to create multiple cycles of on/off within the 24 hour period. Most of them have an bypass feature for times when the timer is not operating.

In contrast to digital clocks, an analog timer powers up the device immediately. They're also durable, and much less expensive than digital ones. Typically, these timers will be found on the sides of a device, not on the front. The plug socket is typically situated at the bottom of devices, but it can be situated on the front side as could be.

A quality timer with analog technology will be able to boast several other useful features, for instance, the status light. It is also used to control a number of diverse appliances, including lamps, washing machines and coffee makers. The device can also be used with a photocell , to automatically control your lighting for your outdoor area.

There are a few companies that are currently leading the charge in the field of analog timers which is predominantly located in Europe. In the market, this kind of device is predicted to see a significant growth rate in the five years to come. These devices are essential for aquaponics and other types in hydroponic systems. But, the market is extremely fragmented . A small amount of research and shopping is required to locate the perfect timer for your requirements.

There are numerous kinds of timers in the market and each one has its distinct characteristics. A timer that is manually operated is the most precise, however it can also be a little tricky. Some mechanical timers will only allow you to program an initial 60 minutes operation, whereas others can be used for longer if you wish.

Self-contained

Like conventional timers self-contained one can function in conjunction with a separate appliance. It's a straightforward portable, low-cost, and small gadget that measures certain lengths of time.

For instance, a self-contained, self-contained countdown timer could be used in order to record the duration a telephone call. It can also be used to determine the duration of a cooking session or to turn a dish into an incubator, and even hold a pause between robots. The device is fitted with a chip which acts as a buzzer. The device also has a battery. It is also portable. It could be worn as necklaces or tied to some other piece of clothing.

The self-contained clock has an alarmfeature, light one, a buzzer, and the timer. It is able to function for its own purposes, or it can be placed inside a cap of plastic of the container used for medications. The device is often used by a senior who has to take multiple medications at once.

Self-contained timers may be able change the hour of a rotary mechanism. It's small enough to be carried by the person's body or tied to a key or necklace chain. It is also possible to discover a use in automated devices including dishwashers and refrigerators.

Web this video provides a tutorial on the analysis and design details of a 50% duty cycle circuit using a 555 timer. Web last 555 circuit i put here (see my other circuits) had a duty cycle > 50% because it had no diode in parallel to r2, so the 10uf capacitor was charging through r1 (up 100k resistor). Attached is an ne555 circuit having very close to 50% duty.

Web This Tutorial Explains How To Control The Duty Cycle Of The 555 Timer’s Output.


An approximately 50% duty cycle is. The two flashlight lamps will alternately flash at a approximate 1.5 second cycle rate. More information is available at my website:.

To Obtain A Duty Cycle That Is Less Than 50% Connect A Diode In Parallel With R2.


Not only does this design control the duty cycle but the frequency remains relatively stable during the. Diodes dchg and ddchg separate the charge and discharge paths. Attached is an ne555 circuit having very close to 50% duty.

Web Using A Calculating Program For A 555 Timer Operating At Less Then 50% Duty Cycle The Diagram That The Program Displays Has Two Diodes.


Although the basic form of the 555 astable is limited to producing an output with a duty cycle that is always greater than 50%, one of the great benefits of. Web 555 timer 50% duty cycle astable multivibrator (control voltage set to ½vcc) by ggoodwin. Diodes dchg and ddchg separate the charge and discharge paths respectively.

The Simplest Workaround Is A Schottky Diode.


Web the designer of the circuit you found employed r1 to compensate for the reduced vout when high. Web the circuit is a variable duty cycle, constant frequency, astable multivibrator using the 555 timer. Duty cycle of less than 50% to achieve a.

Web For A Standard 555 Astable Circuit The Mark Time (Tm) Must Be Greater Than The Space Time (Ts), So The Duty Cycle Must Be At Least 50%:


Web hi, does anyone know how i could get a 555 timer to operate in astable mode at a 50% duty cycle? 0.694r 1 c off time (toff): The circuit is a variable duty cycle, constant frequency, astable multivibrator using the 555 timer.

Post a Comment for "555 Timer Duty Cycle Less Than 50"